Comment sont calculés les frais du registre foncier ?
Comment sont calculés les frais du registre foncier en Suisse ?
Les frais de registre foncier (souvent appelés émoluments du registre foncier) sont les montants facturés pour inscrire officiellement au registre foncier des opérations liées à votre achat immobilier (notamment le transfert de propriété et, très fréquemment, l’inscription d’une cédule hypothécaire ou d’autres droits réels) ; leur calcul dépend du canton et suit en général l’un des trois modèles suivants : (1) un émolument proportionnel à une valeur de référence (prix d’achat, valeur vénale/fiscale, somme garantie, etc.) appliqué via un taux en % ou ‰, parfois avec minimum et/ou plafond ; (2) un émolument au temps (tarif horaire / “au dossier”) qui varie selon la complexité ; ou (3) un barème mixte “par opération”, où plusieurs inscriptions (propriété, cédule, radiations, servitudes, etc.) s’additionnent, ce qui conduit souvent à une estimation “en moyenne autour de … %” plutôt qu’à un taux unique.
Comprendre ce que couvrent les frais de registre foncier
Le registre foncier, à quoi sert-il concrètement ?
Le registre foncier est un registre public structuré “par immeuble” (chaque immeuble a un feuillet dédié). Il publie et rend opposables des informations essentielles : propriétaire, servitudes, gages (hypothèques / cédules), etc.
Dans la pratique, lors d’un achat immobilier, votre droit de propriété n’est “pleinement” sécurisé qu’une fois l’opération requise et traitée au registre foncier (selon la procédure cantonale). C’est précisément cette activité administrative et juridique, la plupart du temps effectuée par un notaire, qui génère les frais de registre foncier.
Quelles opérations déclenchent ces frais ?
Selon les situations, la facture “registre foncier” peut inclure une ou plusieurs opérations, par exemple :
- Transfert de propriété (inscription du nouveau propriétaire) ;
- Création / augmentation d’un gage immobilier (cédule hypothécaire de registre, hypothèque, etc.) ;
- Radiations (p. ex. suppression d’un ancien gage) ;
- Servitudes, annotations, mentions, PPE (propriété par étages), etc.
C’est une source fréquente de confusion : vous pouvez avoir l’impression de payer “un seul poste”, alors qu’il s’agit parfois d’un cumul d’opérations au registre foncier (et non d’un simple pourcentage unique).
Comment se fait le calcul : 3 méthodes cantonales à connaître
En Suisse, les cantons fixent les tarifs (dans le respect du cadre fédéral). En simplifiant, on retrouve trois grands modèles de calcul des frais de registre foncier :
1) Émolument proportionnel à la valeur (pourcentage / ‰)
Le calcul se fait sur une base de valeur (prix d’achat, valeur vénale/fiscale, somme garantie, etc.) avec :
- un taux (ex. 0,21% ou 1‰),
- parfois un minimum,
- parfois un plafond.
Exemples typiques : Zurich (en ‰) et Genève (en %) pour certains transferts.
Pourcentage des frais de registre foncier (par canton)
Note méthodologique (importante) : ce graphiques représente les frais de registre foncier uniquement (au sens strict), et non l’ensemble des frais d’acquisition.
- Axe X : index canton (1 à 4)
1 = ZH (Zurich)
2 = VD (Vaud)
3 = GE (Genève)
4 = ZG (Zoug) - Axe Y : taux de frais de registre foncier en % du prix du bien
- Hypothèses utilisées :
- ZH = 0,10% (1‰)
- GE = 0,21% (vente standard “prix indiqué”)
- VD = 0,16% (ordre de grandeur, variable selon opérations)
- ZG = “équivalent %” basé sur un exemple 4h × CHF 180 = CHF 720
2) Émolument au temps (tarif horaire / “au dossier”)
Ici, la facture dépend surtout du temps de traitement et/ou de la complexité (avec éventuellement des facteurs multiplicateurs). Exemple : Zoug, avec un stundensatz (taux horaire) documenté.
3) Barème mixte et logique “par opération”
Certains cantons (et certaines pratiques locales) se rapprochent d’un modèle “proportionnel”, mais avec une réalité plus nuancée :
- barèmes,
- arrondis,
- montants par type d’acte,
- et surtout addition de plusieurs opérations (propriété + cédule hypothécaire + radiations, etc.).
Le résultat se traduit souvent par une estimation “en moyenne autour de … %”, plutôt qu’un taux unique gravé dans le marbre.
Détails de calcul et exemples chiffrés : 4 cantons (VD, GE, ZH, ZG)
Point important : ci-dessous, je cible uniquement les frais de registre foncier (sans inclure droits de mutation, émoluments notariaux, TVA sur honoraires, etc.).
Canton de Zurich (ZH) — calcul en %, avec minimum
Zurich dispose d’une logique très lisible : l’émolument de registre foncier pour un transfert de propriété est indiqué à 1 ‰ (0,1%), avec un minimum (p. ex. CHF 100), et la base peut être la valeur vénale.
Exemple (achat à CHF 1’000’000)
- Frais de registre foncier (transfert propriété) ≈ 0.1% → CHF 1’000 (minimum non déterminant ici)
Lecture rapide : Zurich appartient au groupe des cantons où le frais de registre foncier calcul est essentiellement proportionnel (taux en %), donc facile à budgéter.
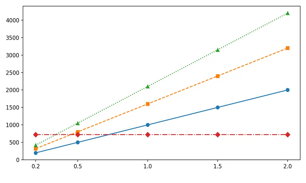
Montant des frais selon le prix du bien (courbes)
Note méthodologique (importante) : ce graphiques représente les frais de registre foncier uniquement (au sens strict), et non l’ensemble des frais d’acquisition.
- Axe X : prix du bien (CHF) : 200’000 / 500’000 / 1’000’000 / 1’500’000 / 2’000’000
- Axe Y : frais de registre foncier (CHF)
- Correspondance des lignes (style de trait + marqueur) :
- Ligne 1 : trait plein + marqueur rond = ZH
- Ligne 2 : tirets + marqueur carré = VD
- Ligne 3 : pointillés + marqueur triangle = GE
- Ligne 4 : tirets-point + marqueur losange = ZG (montant fixe à CHF 720 dans cet exemple)
Canton de Genève (GE) — pourcentage (avec plafond) et distinction des cas
Genève publie un guide tarifaire détaillé (Office du registre foncier). Pour le transfert de propriété “prix indiqué (ou estimation fiscale)”, on voit un émolument de 0,21%, avec un maximum (p. ex. max CHF 40’000), et des montants fixes dans certains cas particuliers (donation, héritage/partage, etc.).
Exemple (achat d’un appartement à CHF 1’000’000, transfert “prix indiqué”)
- Frais de registre foncier ≈ 0,21% → CHF 2’100 (sous le plafond)
Exemple (transfert non “vente classique”)
Le même guide prévoit, selon le cas (donation, héritage-partage, opérations LFus, etc.), des montants fixes ou des règles spécifiques.
Lecture rapide : Genève fait partie du groupe “proportionnel à la valeur” (en %), mais il faut vérifier si vous êtes dans un cas standard (vente) ou un cas spécial (succession, donation, restructuration), car le mode de calcul peut changer.
Canton de Vaud (VD) — estimation moyenne (souvent ~0,16% à ~0,3%), dépendant des opérations
Lorsque vous achetez un bien immobilier avec une hypothèque dans le canton de Vaud, vous trouverez fréquemment des références à un ordre de grandeur “autour de x%” pour les émoluments du registre foncier. Par exemple, on peut évoquer environ 0,16% (selon calculateur de l’Association des notaires vaudois), et des exemples chiffrés donnent des résultats proches (p. ex. CHF 1’700 pour un achat à CHF 1’000’000 ≈ 0,17%).
Exemple (achat à CHF 1’000’000)
- Hypothèse “ordre de grandeur” ≈ 0,16% → CHF 1’600
- Exemple chiffré observé : CHF 1’700 → ≈ 0,17%
Pourquoi cette variabilité ? Parce que, selon votre dossier, l’addition de plusieurs opérations peut faire bouger le total :
- transfert propriété,
- inscription/ajustement de cédule,
- radiations,
- particularités PPE, servitudes, etc.
Lecture rapide : Vaud se rapproche du modèle “proportionnel”, mais en pratique vous devez raisonner en fourchette et vérifier ce qui est inclus dans la ligne “registre foncier”.
Canton de Zoug (ZG) — tarif horaire (au temps), avec facteurs
Dans le canton de Zoug, un document de référence (tableau comparatif) mentionne un taux horaire de CHF 180, et la possibilité d’appliquer des facteurs (2 à 4) pour des affaires de “signification particulière”.
Exemple pédagogique (achat à CHF 1’000’000)
Supposons 4 heures facturables à CHF 180/h (hypothèse illustrative, car dépend du dossier) :
- 4 × 180 = CHF 720, soit un “équivalent pourcentage” de 0,072%.
Si un facteur s’applique (p. ex. facteur 2), l’ordre de grandeur change :
- 4h × 180 × 2 = CHF 1’440 (≈ 0,144%).
Lecture rapide : Zoug appartient clairement au groupe “calcul au temps”. Pour budgéter correctement, vous devez raisonner en scénarios (dossier simple vs complexe).
Synthèse : quels cantons calculent “de la même manière” ?
- Modèle proportionnel (taux en % ou ‰ sur la valeur) :
- Zurich (ZH) : 1‰ / minimum
- Genève (GE) : 0,21% (vente standard), plafond, cas spéciaux
- Vaud (VD) : souvent approché par une moyenne en % (selon opérations)
- Modèle au temps (tarif horaire / facteurs) :
- Zoug (ZG) : CHF 180/h, facteurs 2–4 possibles
Ce classement vous aide à comprendre pourquoi, d’un canton à l’autre, le “comment calculer mes frais de registre foncier” peut être soit très direct (taux), soit plus proche d’une estimation (temps/complexité).
Si vous avez d’autres questions à propos du registre foncier en Suisse lors d’un achat immobilier, alors contactez-nous et nous ferons notre possible pour vous répondre le plus oprécisément possible.




